Сделаем релизы скучными — и это хорошо
Production baseline для небольших команд: деплой в 1 кнопку, rollout/rollback, метрики/логи/алерты без героизма — чтобы прод жил предсказуемо.
Как выглядит релиз на практике
Manual approve в GitLab, дальше deploy выполняется автоматически и безопасно.

Когда релизы не скучные — это всегда дорого
Если узнаёте себя хотя бы в 2–3 пунктах — baseline даст быстрый эффект.
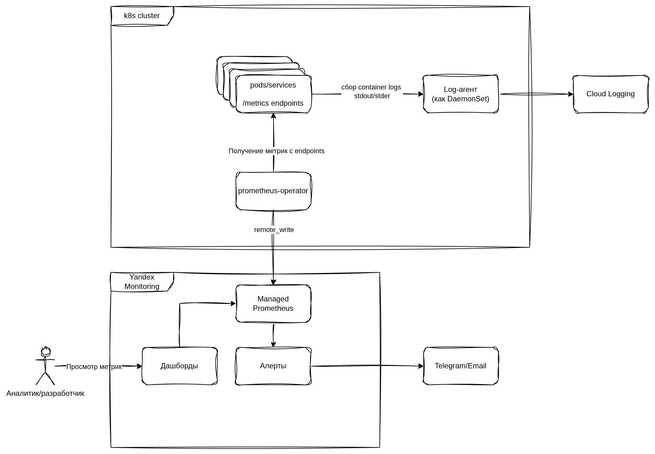
Что такое «скучный релиз»
Это не магия. Это набор практик и артефактов, которые делают деплой воспроизводимым.

Baseline по слоям
Собираю «скелет продакшена», который можно поддерживать без отдельного DevOps-героя.
- Build & push image в registry
- Manual approve на prod
- Deploy Helm (atomic/wait/timeout)
- Отдельный шаг миграций БД (Flyway)
- namespaces + изоляция окружений
- requests/limits, HPA (по ситуации)
- readiness/startup probes, аккуратный liveness (без restart-штормов)
- replicas + PodDisruptionBudget для критичных сервисов
- ingress + TLS (cert-manager) или managed TLS
- дашборды: RPS, 5xx, p95/p99, рестарты, saturation
- алерты по делу: down, error-rate, latency, DB, queue lag
- логи централизованно: фильтрация, уровни, корреляция
- RBAC, service accounts
- секреты: хранение/ротация
- доступы к кластеру/registry строго по ролям

Что меняется после baseline
Главная цель — предсказуемость и снижение стоимости ошибок.
Что останется у вас
Не «сделал и исчез», а набор повторяемых шаблонов и документации.
- Шаблоны GitLab CI/CD (переиспользуемые)
- Helm chart/values и стратегия выкладки
- Набор дашбордов + алерты (минимальный, но рабочий)
- Runbook: что делать при инциденте
- Документация и передача знаний команде
Пошаговый процесс
Идём от быстрого эффекта к устойчивости — без «рефакторинга вселенной».
Пакеты
Цены не рисую на лендинге — важнее контекст. Но объём работ фиксируем чётко.
- разбор текущей схемы
- приоритизация улучшений
- быстрые фиксы в CI/CD/monitoring
- CI/CD + Helm deploy
- K8s baseline
- Observability
- Security базовый слой
- дожимаем стабильность
- подкручиваем алерты/дашборды
- закрываем углы по инцидентам
Частые вопросы
Хотите сделать релизы скучными?
Напишите — быстро разберём вашу текущую схему и зафиксируем Definition of Done под ваш бизнес.